Introduction: The Cloud Strategy Landscape
As organisations continue their digital transformation journeys, cloud strategy has evolved far beyond the simple question of "should we move to the cloud?" Today, enterprises face more nuanced decisions about how to architect their cloud presence across multiple providers and environments.

Two dominant patterns have emerged: hybrid cloud, which combines public cloud with on-premises or private cloud infrastructure, and multi-cloud, which leverages services from multiple public cloud providers. Understanding the distinctions between these approaches, and when to apply each, is critical for making informed architectural decisions.
This guide synthesises insights from major cloud providers including Google Cloud, Microsoft Azure, Amazon Web Services, and Red Hat to provide a comprehensive framework for evaluating and implementing these strategies.
Definitions: Understanding the Key Differences
Hybrid Cloud
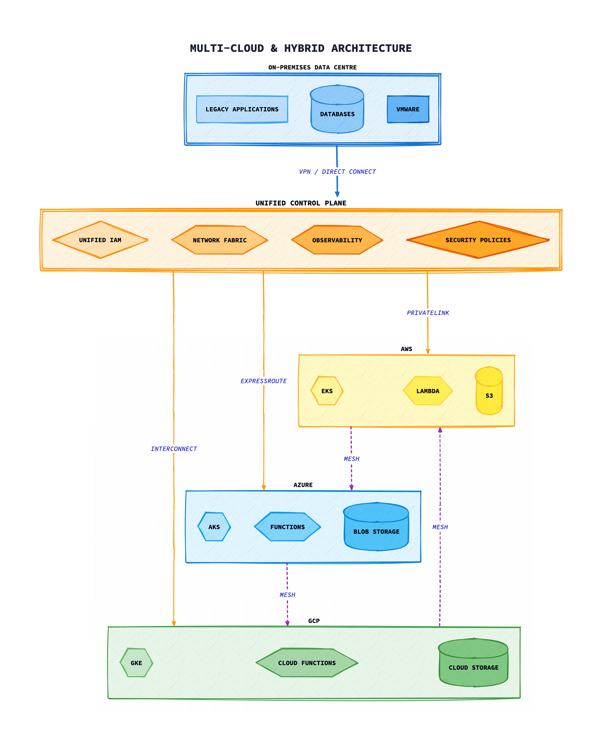
A hybrid cloud combines public cloud services with on-premises infrastructure (whether private cloud or traditional data centres) into an integrated, interconnected environment. The key characteristics of hybrid cloud include:
- Interconnected environments that share data and processes seamlessly
- Connectivity via LAN, WAN, VPN, and APIs enabling workload movement
- Leverages virtualisation, containerisation, and software-defined networking
- Unified management and orchestration across environments
Microsoft Azure defines hybrid cloud as an environment that "combines a public cloud and a private cloud by allowing data and applications to be shared between them." This interconnection is the fundamental differentiator from multi-cloud.
Multi-Cloud
Multi-cloud refers to the use of cloud services from two or more public cloud providers for different workloads. Critically, in a multi-cloud architecture:
- Clouds are not necessarily interconnected; each may operate independently
- Workloads are distributed based on the best fit for each provider's capabilities
- Primary goal is flexibility to select the optimal computing environment per workload
- Can include multiple public clouds OR multiple private clouds
Key Distinction: Hybrid cloud is about integrating different environment types (public + private); multi-cloud is about using multiple providers, which may or may not be connected to each other.
Can They Overlap?
Yes. Many organisations implement both patterns simultaneously. For example, an enterprise might maintain a hybrid cloud connecting their private data centre with AWS, whilst also using Google Cloud for machine learning workloads and Azure for Microsoft 365 integration. This "hybrid multi-cloud" approach is increasingly common.
Drivers: Why Organisations Choose Each Approach
Multi-Cloud Drivers
- Avoid vendor lock-in: Reduce dependency on any single provider for negotiating leverage and risk mitigation
- Best-of-breed services: Leverage unique capabilities from each provider (e.g., AWS for compute, Google for AI/ML, Azure for enterprise integration)
- Geographic proximity: Deploy workloads closer to users in regions where specific providers have better coverage
- Data sovereignty compliance: Meet regional regulations requiring data residency in specific jurisdictions
- Failover and disaster recovery: Achieve true provider-level redundancy for critical workloads
- Cost optimisation: Take advantage of pricing differences and committed use discounts across providers
- Shadow IT legitimisation: Formalise and govern existing unsanctioned cloud deployments
Hybrid Cloud Drivers
- Data sovereignty and compliance: Keep sensitive data on-premises whilst leveraging cloud for other workloads
- Latency-sensitive workloads: Process data locally for applications requiring sub-millisecond response times
- Legacy application modernisation: Migrate gradually without requiring complete application rewrites
- Cloud bursting: Handle demand spikes by extending on-premises capacity to the cloud
- Edge computing: Process data at edge locations whilst synchronising with central cloud services
- Investment protection: Continue using existing hardware investments whilst adopting cloud capabilities
- Business continuity: Maintain operations during cloud provider outages
| Factor | Multi-Cloud | Hybrid Cloud |
|---|---|---|
| Primary Goal | Flexibility & best-of-breed | Integration & control |
| Connectivity | Optional between clouds | Required (interconnected) |
| Data Location | Distributed by workload | Split between on-prem & cloud |
| Vendor Lock-in Risk | Lower | Moderate |
| Complexity | High (multiple providers) | Moderate (two environments) |
| Best For | Global organisations, varied workloads | Regulated industries, gradual migration |
Technology Enablers
Successfully implementing multi-cloud or hybrid cloud requires a robust set of technologies that provide abstraction, portability, and consistent management across environments.
Container Orchestration: Kubernetes
Kubernetes has become the de facto standard for container orchestration and serves as a critical abstraction layer for multi-cloud and hybrid cloud deployments:
- Provides a consistent API and deployment model across all major cloud providers
- Enables workload portability between environments with minimal changes
- Managed offerings (EKS, AKS, GKE) reduce operational overhead whilst maintaining portability
- Federation capabilities allow coordination across multiple clusters
Infrastructure as Code: Terraform
HashiCorp Terraform enables organisations to define and provision infrastructure across multiple cloud providers using a single configuration language:
- Provider ecosystem supports AWS, Azure, Google Cloud, and hundreds of other services
- State management ensures consistency across deployments
- Module system enables reusable, composable infrastructure patterns
- Plan and apply workflow provides visibility before changes are made
Vendor-Specific Solutions
Major cloud providers offer their own solutions for hybrid and multi-cloud management:
- Google Anthos: Run applications on GKE, on-premises, or other clouds with consistent management
- Azure Arc: Extend Azure management and services to any infrastructure
- AWS Outposts: Run AWS infrastructure and services on-premises for hybrid deployments
- AWS Wavelength: Deploy applications at the edge of 5G networks
- AWS Local Zones: Run latency-sensitive workloads closer to end users
Service Mesh and Networking
- Istio: Provides connectivity, security, and observability across distributed services
- Linkerd: Lightweight service mesh for Kubernetes
- Consul: Service discovery and mesh networking across environments
Challenges and Mitigation Strategies
Reality check: Both multi-cloud and hybrid cloud introduce significant complexity. Organisations must carefully weigh the benefits against increased operational overhead.
Complexity and Skills Gap
Challenge: Managing multiple cloud platforms requires expertise across different provider APIs, services, and best practices. Finding and retaining talent with cross-cloud skills is increasingly difficult.
Mitigation:
- Invest in abstraction layers (Kubernetes, Terraform) that reduce provider-specific knowledge requirements
- Develop internal training programmes focused on cloud-agnostic skills
- Consider managed services and partners for specialised capabilities
- Build platform engineering teams to abstract complexity from developers
Networking and Data Transfer Costs
Challenge: Egress charges and data transfer costs between clouds can quickly become significant, especially for data-intensive workloads.
Mitigation:
- Architect for data locality: process data where it resides when possible
- Use dedicated interconnects (AWS Direct Connect, Azure ExpressRoute) for predictable costs
- Implement FinOps practices to monitor and optimise cloud spending
- Consider data gravity in architectural decisions
Security and Compliance
Challenge: Maintaining consistent security policies and achieving compliance across multiple environments is complex. Each provider has different security models, tools, and certifications.
Mitigation:
- Implement centralised identity management (e.g., identity federation across clouds)
- Use policy-as-code tools (OPA, Kyverno) for consistent governance
- Deploy cloud security posture management (CSPM) solutions
- Establish unified logging and monitoring across all environments
Observability and Troubleshooting
Challenge: Achieving end-to-end visibility across multiple clouds and on-premises infrastructure requires integration of disparate monitoring systems.
Mitigation:
- Implement vendor-agnostic observability stacks (OpenTelemetry, Prometheus, Grafana)
- Use distributed tracing for cross-cloud request tracking
- Centralise logs in a single platform for correlation
- Define SLOs consistently across all environments
Decision Framework
Use this framework to guide your cloud strategy decision:
Choose Hybrid Cloud When:
- You have regulatory requirements mandating on-premises data storage for certain workloads
- Latency-sensitive applications require local processing (e.g., manufacturing, trading systems)
- You're pursuing a gradual cloud migration strategy with legacy systems
- Existing data centre investments must be leveraged
- Edge computing is a strategic requirement
- You need cloud bursting capabilities for variable workloads
Choose Multi-Cloud When:
- Vendor lock-in mitigation is a strategic priority
- Different providers offer unique services essential to your business
- Geographic distribution requires presence in regions where a single provider lacks coverage
- Mergers and acquisitions have resulted in existing multi-cloud footprints
- True provider-level disaster recovery is required
- Cost optimisation through provider arbitrage is valuable
Consider Hybrid Multi-Cloud When:
- You require both on-premises integration and best-of-breed cloud services
- Global operations span multiple regulatory jurisdictions
- Your portfolio includes diverse workload types with different requirements
Best Practices for Implementation
1. Start with Workload Assessment
Before choosing a strategy, thoroughly assess your workload portfolio. Classify applications by their requirements for latency, data sensitivity, compliance, and scalability. Not every workload needs multi-cloud or hybrid capabilities.
2. Define Clear Abstraction Layers
Establish abstraction layers that insulate applications from provider-specific implementations. Use Kubernetes for compute abstraction, Terraform for infrastructure provisioning, and OpenTelemetry for observability.
3. Standardise on Kubernetes
Where containerisation is appropriate, standardise on Kubernetes as your orchestration layer. This provides the most portable foundation for hybrid and multi-cloud deployments.
4. Implement Cloud-Agnostic CI/CD
Build deployment pipelines that can target any environment. Use GitOps principles with tools like ArgoCD or Flux to manage deployments declaratively.
5. Establish Cross-Cloud Governance
Define and enforce consistent policies across all environments. This includes security policies, tagging standards, cost allocation, and compliance requirements.
6. Invest in FinOps
Cloud financial management becomes critical in multi-cloud environments. Implement FinOps practices to maintain visibility and control over spending across all providers.
2025-2025 Trends
Sovereign Cloud
Increasing data sovereignty regulations are driving demand for regional cloud deployments. Cloud providers are responding with sovereign cloud offerings that provide data residency guarantees and local operations.
AI/ML Workload Distribution
The rise of AI/ML workloads is influencing multi-cloud decisions, as organisations choose providers based on GPU availability, specialised AI services, and model hosting capabilities.
FinOps Maturity
Cloud cost management is evolving from reactive reporting to proactive optimisation. FinOps tools are becoming essential for managing multi-cloud spending effectively.
Edge-to-Cloud Continuum
The boundary between edge, hybrid, and multi-cloud is blurring as organisations deploy consistent platforms from edge locations through to public cloud regions.
Platform Engineering Adoption
Internal developer platforms are abstracting multi-cloud complexity, allowing developers to deploy applications without needing expertise in specific cloud providers.
Conclusion
The choice between multi-cloud and hybrid cloud is not binary; many organisations will find value in elements of both approaches. Success lies in understanding your specific requirements, workload characteristics, and organisational capabilities.
Key recommendations for moving forward:
- Be intentional: Choose your cloud strategy based on clear business and technical requirements, not trends
- Invest in abstractions: Kubernetes, Terraform, and platform engineering are essential for managing complexity
- Plan for operations: Multi-cloud and hybrid architectures require mature DevOps and FinOps practices
- Start small: Pilot with non-critical workloads before expanding your multi-cloud or hybrid footprint
- Measure outcomes: Define success metrics beyond cost, including agility, resilience, and developer productivity
The cloud landscape will continue to evolve, but organisations that build on solid architectural foundations and maintain flexibility in their approach will be well-positioned to adapt as new capabilities and requirements emerge.
Frequently Asked Questions
References & Further Reading
- Google Anthos- Multi-cloud and hybrid cloud platform
- Azure Hybrid Cloud Solutions- Microsoft hybrid cloud capabilities
- AWS Hybrid Cloud- AWS Outposts and hybrid solutions
- HashiCorp Multi-Cloud Automation- Terraform and Vault for multi-cloud
- Cloud Native Computing Foundation (CNCF)- Cloud-native projects for portability
- Kubernetes Federation- Managing multiple clusters across clouds

