Introduction to Platform Engineering
Platform Engineering has emerged as a critical discipline in modern software development, addressing the growing complexity of cloud-native architectures and the cognitive load faced by development teams. According to Gartner, by 2026, 80% of software engineering organisations will establish platform teams as internal providers of reusable services, components, and tools.
The discipline arose from the recognition that whilst DevOps transformed how organisations think about software delivery, it also created new challenges. Teams were expected to manage an ever-expanding toolkit of technologies, from containerisation and orchestration to observability and security; all whilst delivering business value through application development.
Platform Engineering addresses this by creating dedicated teams that build and maintain internal platforms, abstracting away infrastructure complexity and providing developers with self-service capabilities that accelerate delivery whilst maintaining governance and security.
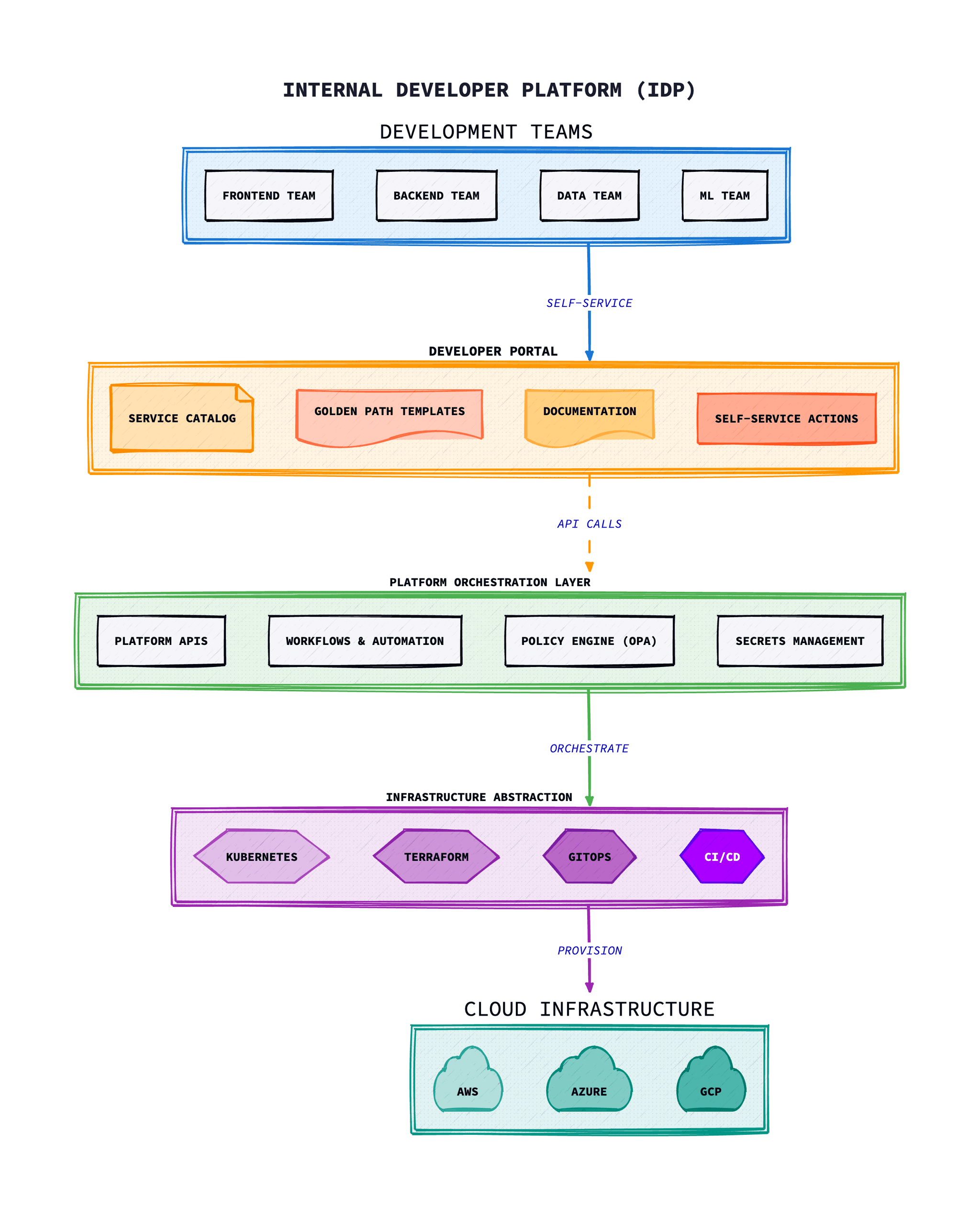
What is an Internal Developer Platform?
An Internal Developer Platform (IDP) is a layer built on top of existing technologies and tooling that enables developer self-service. It provides a curated set of tools, workflows, and services that abstract away infrastructure complexity whilst maintaining the flexibility developers need.

Key Components of an IDP
- Service Catalogue: A centralised registry of all services, their owners, documentation, and dependencies
- Self-Service Infrastructure: Automated provisioning of environments, databases, and cloud resources
- CI/CD Pipelines: Standardised build and deployment workflows with built-in security and compliance
- Observability Stack: Integrated logging, metrics, and tracing for all services
- Developer Portal: A unified interface for accessing all platform capabilities
- Documentation: Comprehensive guides, tutorials, and API references
Golden Paths and Developer Experience
Golden Paths are opinionated, well-supported routes through the platform that enable developers to accomplish common tasks efficiently. They represent the recommended way to build and deploy services, incorporating organisational best practices for security, scalability, and maintainability.
Characteristics of Effective Golden Paths
- Opinionated but not restrictive: Provide sensible defaults whilst allowing customisation when needed
- Well-documented: Clear guidance on when and how to use each path
- Automated: Minimal manual steps required to follow the path
- Secure by default: Built-in security controls and compliance checks
- Observable: Integrated monitoring and alerting from day one
Developer Experience (DevEx)
Developer Experience encompasses all interactions a developer has with the tools, processes, and systems they use daily. Platform Engineering places DevEx at the centre, recognising that developer productivity directly impacts business outcomes.
Key DevEx metrics include:
- Time to first deployment for new developers (onboarding time)
- Time to provision a new service or environment
- Frequency of context switching between tools
- Developer satisfaction scores (through surveys)
- Support ticket volume and resolution time
Building Your Platform
Building an effective IDP requires a product mindset: treating internal developers as customers and the platform as a product. This means conducting user research, iterating based on feedback, and continuously improving the platform experience.
Starting Points
- Assess current state: Understand existing tools, workflows, and pain points through developer interviews and surveys
- Identify high-impact opportunities: Focus on areas where standardisation will provide the most value
- Start small: Begin with a thin slice of functionality and expand based on feedback
- Build incrementally: Deliver value early and often rather than attempting a big-bang transformation
- Measure and iterate: Establish metrics and continuously improve based on data
Team Structure
Platform teams typically include a mix of skills including infrastructure engineering, software development, DevOps expertise, and product management. The team should be empowered to make decisions and own the platform end-to-end.
Tools and Technologies
Developer Portals
- Backstage: Spotify's open-source developer portal that has become the de facto standard for building IDPs. It provides software templates, a service catalogue, and a plugin ecosystem.
- Port: A commercial IDP solution with no-code/low-code configuration
- Cortex: Focuses on service ownership and scorecards for engineering standards
Infrastructure Automation
- Terraform/OpenTofu: Infrastructure as Code for multi-cloud provisioning
- Crossplane: Kubernetes-native infrastructure provisioning
- Pulumi: Infrastructure as Code using general-purpose programming languages
Deployment and GitOps
- ArgoCD: Declarative GitOps continuous delivery for Kubernetes
- Flux: GitOps toolkit for Kubernetes
- GitHub Actions/GitLab CI: CI/CD pipelines integrated with source control
Setting Up Backstage
Backstage is the foundation of most modern Internal Developer Platforms. Here's how to get started with a production-ready setup.
Creating a Backstage App
# Create a new Backstage app
npx @backstage/create-app@latest
# Navigate to the app directory
cd my-backstage-app
# Start the development server
yarn devBackstage app-config.yaml
Configure your Backstage instance for production:
# app-config.yaml
app:
title: Internal Developer Platform
baseUrl: http://localhost:3000
organization:
name: Your Company
backend:
baseUrl: http://localhost:7007
listen:
port: 7007
csp:
connect-src: ["'self'", 'http:', 'https:']
cors:
origin: http://localhost:3000
methods: [GET, HEAD, PATCH, POST, PUT, DELETE]
credentials: true
database:
client: pg
connection:
host: ${POSTGRES_HOST}
port: ${POSTGRES_PORT}
user: ${POSTGRES_USER}
password: ${POSTGRES_PASSWORD}
integrations:
github:
- host: github.com
token: ${GITHUB_TOKEN}
catalog:
import:
entityFilename: catalog-info.yaml
pullRequestBranchName: backstage-integration
rules:
- allow: [Component, System, API, Resource, Location, Domain, Group, User]
locations:
# Local catalog entities
- type: file
target: ../../catalog-info.yaml
# GitHub organization discovery
- type: github-discovery
target: https://github.com/your-org
auth:
environment: development
providers:
github:
development:
clientId: ${AUTH_GITHUB_CLIENT_ID}
clientSecret: ${AUTH_GITHUB_CLIENT_SECRET}Software Template Example
Create golden path templates for your developers:
apiVersion: scaffolder.backstage.io/v1beta3
kind: Template
metadata:
name: microservice-template
title: Microservice Template
description: Create a new microservice with CI/CD, monitoring, and K8s deployment
tags:
- recommended
- microservice
spec:
owner: platform-team
type: service
parameters:
- title: Service Details
required:
- name
- description
- owner
properties:
name:
title: Service Name
type: string
description: Unique name for the service
pattern: '^[a-z0-9-]+$'
description:
title: Description
type: string
owner:
title: Owner
type: string
description: Team that owns this service
ui:field: OwnerPicker
ui:options:
catalogFilter:
kind: Group
- title: Technical Configuration
required:
- language
- database
properties:
language:
title: Programming Language
type: string
enum:
- nodejs
- python
- go
- java
enumNames:
- Node.js (TypeScript)
- Python
- Go
- Java (Spring Boot)
database:
title: Database
type: string
enum:
- postgres
- mysql
- mongodb
- none
enumNames:
- PostgreSQL
- MySQL
- MongoDB
- No Database
enableMonitoring:
title: Enable Monitoring
type: boolean
default: true
steps:
- id: fetch-base
name: Fetch Base Template
action: fetch:template
input:
url: ./skeleton
values:
name: ${{ parameters.name }}
description: ${{ parameters.description }}
owner: ${{ parameters.owner }}
language: ${{ parameters.language }}
database: ${{ parameters.database }}
- id: publish
name: Publish to GitHub
action: publish:github
input:
allowedHosts: ['github.com']
repoUrl: github.com?owner=your-org&repo=${{ parameters.name }}
description: ${{ parameters.description }}
defaultBranch: main
- id: register
name: Register in Catalog
action: catalog:register
input:
repoContentsUrl: ${{ steps.publish.output.repoContentsUrl }}
catalogInfoPath: '/catalog-info.yaml'
- id: create-argocd-app
name: Create ArgoCD Application
action: argocd:create-resources
input:
appName: ${{ parameters.name }}
projectName: default
repoUrl: ${{ steps.publish.output.remoteUrl }}
path: kubernetes
output:
links:
- title: Repository
url: ${{ steps.publish.output.remoteUrl }}
- title: Open in Catalog
icon: catalog
entityRef: ${{ steps.register.output.entityRef }}Service Catalog Entity
Define services in your catalog with catalog-info.yaml:
apiVersion: backstage.io/v1alpha1
kind: Component
metadata:
name: payment-service
description: Handles payment processing and transactions
annotations:
github.com/project-slug: your-org/payment-service
backstage.io/techdocs-ref: dir:.
argocd/app-name: payment-service
prometheus.io/scrape: 'true'
grafana/dashboard-selector: payment-service
tags:
- python
- payments
- critical
links:
- url: https://grafana.internal/d/payment-service
title: Grafana Dashboard
icon: dashboard
- url: https://runbooks.internal/payment-service
title: Runbook
icon: docs
spec:
type: service
lifecycle: production
owner: payments-team
system: payments-platform
dependsOn:
- resource:payments-database
- component:notification-service
providesApis:
- payments-api
---
apiVersion: backstage.io/v1alpha1
kind: API
metadata:
name: payments-api
description: RESTful API for payment processing
spec:
type: openapi
lifecycle: production
owner: payments-team
definition:
$text: ./openapi.yamlInfrastructure with Crossplane
Crossplane enables Kubernetes-native infrastructure provisioning, allowing developers to request resources through familiar Kubernetes manifests.
Installing Crossplane
# Install Crossplane with Helm
helm repo add crossplane-stable https://charts.crossplane.io/stable
helm repo update
helm install crossplane crossplane-stable/crossplane \
--namespace crossplane-system \
--create-namespace \
--wait
# Verify installation
kubectl get pods -n crossplane-systemAWS Provider Configuration
apiVersion: pkg.crossplane.io/v1
kind: Provider
metadata:
name: provider-aws
spec:
package: xpkg.upbound.io/upbound/provider-aws:v0.47.0
---
apiVersion: aws.upbound.io/v1beta1
kind: ProviderConfig
metadata:
name: default
spec:
credentials:
source: InjectedIdentity # Uses IRSA on EKSComposite Resource Definition (XRD)
Define reusable infrastructure abstractions:
apiVersion: apiextensions.crossplane.io/v1
kind: CompositeResourceDefinition
metadata:
name: xdatabases.platform.example.com
spec:
group: platform.example.com
names:
kind: XDatabase
plural: xdatabases
claimNames:
kind: Database
plural: databases
versions:
- name: v1alpha1
served: true
referenceable: true
schema:
openAPIV3Schema:
type: object
properties:
spec:
type: object
properties:
parameters:
type: object
properties:
size:
type: string
enum: [small, medium, large]
default: small
engine:
type: string
enum: [postgres, mysql]
default: postgres
version:
type: string
default: "15"
required:
- size
- engine
required:
- parameters
status:
type: object
properties:
connectionSecret:
type: string
endpoint:
type: stringComposition
Define how composite resources map to cloud resources:
apiVersion: apiextensions.crossplane.io/v1
kind: Composition
metadata:
name: aws-rds-postgres
labels:
provider: aws
engine: postgres
spec:
compositeTypeRef:
apiVersion: platform.example.com/v1alpha1
kind: XDatabase
patchSets:
- name: common-fields
patches:
- type: FromCompositeFieldPath
fromFieldPath: spec.parameters.size
toFieldPath: spec.forProvider.instanceClass
transforms:
- type: map
map:
small: db.t3.micro
medium: db.t3.medium
large: db.r5.large
resources:
- name: rds-instance
base:
apiVersion: rds.aws.upbound.io/v1beta1
kind: Instance
spec:
forProvider:
region: eu-west-1
engine: postgres
allocatedStorage: 20
publiclyAccessible: false
skipFinalSnapshot: true
vpcSecurityGroupIdSelector:
matchLabels:
type: database
dbSubnetGroupNameSelector:
matchLabels:
type: database
writeConnectionSecretToRef:
namespace: crossplane-system
patches:
- type: PatchSet
patchSetName: common-fields
- type: FromCompositeFieldPath
fromFieldPath: spec.parameters.version
toFieldPath: spec.forProvider.engineVersion
- type: ToCompositeFieldPath
fromFieldPath: status.atProvider.endpoint
toFieldPath: status.endpoint
connectionDetails:
- name: host
fromFieldPath: status.atProvider.endpoint
- name: port
fromFieldPath: status.atProvider.port
- name: username
fromFieldPath: spec.forProvider.username
- name: password
fromConnectionSecretKey: passwordDeveloper Self-Service Claim
Developers can request databases with a simple manifest:
# Developers create this simple claim
apiVersion: platform.example.com/v1alpha1
kind: Database
metadata:
name: my-service-db
namespace: my-team
spec:
parameters:
size: medium
engine: postgres
version: "15"
writeConnectionSecretToRef:
name: my-service-db-credentialsSelf-Service in Action
With this setup, developers get a database by simply applying a Kubernetes manifest. The platform handles all the complexity of networking, security groups, and RDS configuration behind the scenes.
Platform Team Structure
Successful platform engineering requires the right team composition and organisational structure.
Core Team Roles
Platform Product Manager
Owns the platform roadmap, gathers requirements from development teams, prioritises features, and measures adoption metrics.
Platform Engineers
Build and maintain platform capabilities, CI/CD pipelines, infrastructure automation, and self-service tooling.
Developer Advocates
Bridge between platform team and users. Create documentation, run workshops, gather feedback, and drive adoption.
Site Reliability Engineers
Ensure platform reliability, define SLOs/SLIs, implement observability, and handle incident response.
Team Sizing Guidelines
| Organisation Size | Dev Teams | Platform Team Size | Ratio |
|---|---|---|---|
| Small | 5-15 teams | 3-5 engineers | 1:3 to 1:5 |
| Medium | 15-50 teams | 8-15 engineers | 1:3 to 1:5 |
| Large | 50+ teams | 20+ engineers | 1:5 to 1:10 |
Best Practices
1. Treat the Platform as a Product
Apply product management principles: conduct user research, maintain a roadmap, measure adoption, and iterate based on feedback. Your internal developers are your customers.
2. Enable Self-Service
The goal is to reduce dependencies on the platform team. Developers should be able to provision resources, deploy services, and troubleshoot issues without raising tickets.
3. Maintain Flexibility
Whilst golden paths provide sensible defaults, ensure developers can deviate when necessary. Overly restrictive platforms lead to shadow IT and workarounds.
4. Integrate Security from Day One
Embed security controls into golden paths. Automated scanning, policy enforcement, and secure defaults should be invisible to developers whilst ensuring compliance.
5. Document Everything
Comprehensive documentation is essential. Include tutorials, reference guides, troubleshooting guides, and architectural decision records (ADRs).
6. Build a Community
Foster a community around the platform through office hours, Slack channels, internal conferences, and contributor programmes. Engaged users provide valuable feedback and become advocates.
Measuring Success
Success metrics for platform engineering should align with both developer experience and business outcomes:
Developer Productivity Metrics
- Lead time for changes (DORA metric)
- Deployment frequency (DORA metric)
- Time to provision new services
- Developer onboarding time
- Self-service adoption rate
Platform Health Metrics
- Platform availability and reliability
- Support ticket volume and trends
- Golden path adoption rate
- Developer satisfaction (NPS/surveys)
- Security and compliance posture
Conclusion
Platform Engineering represents the next evolution in how organisations approach software delivery. By creating dedicated teams focused on building internal developer platforms, organisations can reduce cognitive load on development teams, improve productivity, and maintain governance at scale.
Success requires treating the platform as a product, focusing relentlessly on developer experience, and building a culture of continuous improvement. Start small, measure outcomes, and iterate based on feedback from your internal customers.
As the discipline matures, we're seeing increasing standardisation around tools like Backstage, growing investment in platform teams, and recognition that developer productivity is a competitive advantage. Organisations that embrace Platform Engineering will be better positioned to attract talent, ship faster, and innovate more effectively.
Troubleshooting Common Issues
Low Platform Adoption
Developers aren't using the platform capabilities you've built.
Solutions:
- •Conduct user research to understand why – survey developers directly
- •Ensure golden paths solve real problems developers face daily
- •Run workshops and office hours to increase awareness
- •Start with early adopters who can champion the platform
Backstage Performance Issues
Catalog is slow to load or search queries time out.
# Check database connections and indexes
SELECT * FROM pg_stat_activity WHERE datname = 'backstage';
# Consider enabling search collation indexes
CREATE INDEX IF NOT EXISTS search_idx
ON final_entities USING gin(final_entity jsonb_path_ops);
# Implement entity caching
# app-config.yaml
catalog:
processingInterval: { minutes: 5 }
stitchingStrategy:
mode: deferredCrossplane Resources Stuck in "Creating"
Composite resources don't transition to Ready state.
# Check the composition events
kubectl describe xdatabase my-database
# View provider logs
kubectl logs -n crossplane-system \
-l pkg.crossplane.io/provider=provider-aws
# Check managed resource status
kubectl get managed -o wide
# Common fixes:
# - Verify provider credentials (IRSA, service account)
# - Check IAM permissions for resource creation
# - Ensure VPC/subnet selectors match existing resourcesTemplate Scaffolding Failures
Backstage software templates fail during repository creation.
# Check scaffolder logs
kubectl logs -n backstage deployment/backstage \
| grep -i scaffolder
# Common issues:
# - GitHub token lacks 'repo' and 'workflow' scopes
# - Template syntax errors in fetch:template action
# - Missing skeleton files in template directory
# Test GitHub integration
curl -H "Authorization: token YOUR_TOKEN" \
https://api.github.com/user/reposPlatform Maturity Checklist
Use this checklist to assess your platform engineering maturity:
Foundation (Level 1)
- Platform team established with clear ownership
- Basic service catalogue in place
- Standardised CI/CD pipelines
- Initial documentation created
Standardisation (Level 2)
- Golden paths defined for common workloads
- Self-service infrastructure provisioning
- Integrated observability stack
- Security policies embedded in pipelines
Optimisation (Level 3)
- Developer portal with full self-service
- Automated compliance and governance
- Platform metrics driving decisions
- Active developer community engagement
Innovation (Level 4)
- Platform enables rapid experimentation
- AI/ML capabilities integrated
- Developer productivity is a competitive advantage
- Platform team contributes to open source
Frequently Asked Questions
References & Further Reading
- Backstage Official Documentation- Comprehensive guide to building with Backstage
- Crossplane Documentation- Kubernetes-native infrastructure management
- Platform Engineering Community- Community resources and events
- Internal Developer Platform Reference- IDP patterns and architecture guides
- CNCF Platform Engineering Whitepaper- Industry guidance and best practices
- DORA Research Program- DevOps metrics and research
- Team Topologies- Organising teams for fast flow
- Gartner Platform Engineering Overview- Industry analyst perspective

